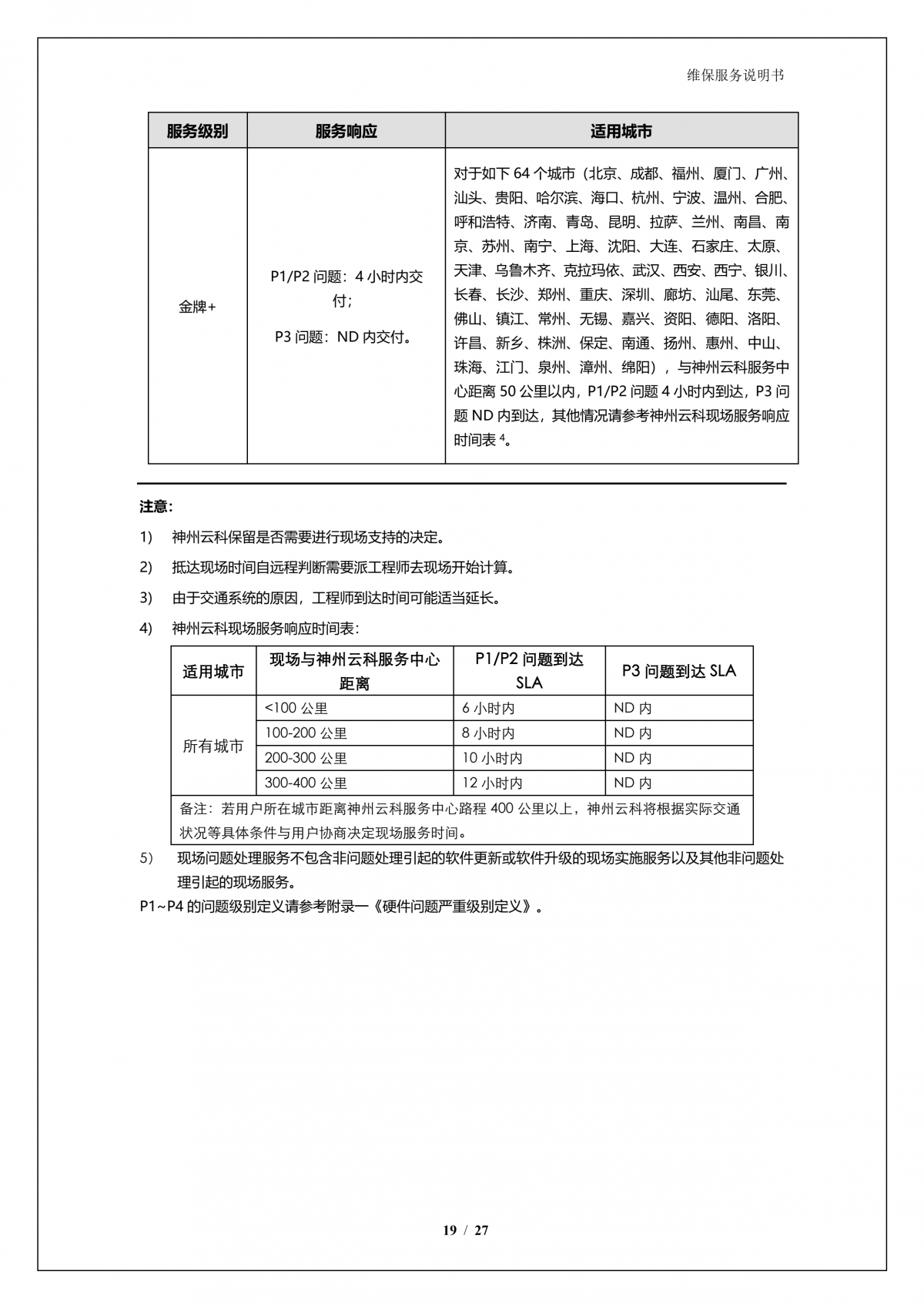
计算产品服务 2025-06-18

神州A924 问学大模型一体机维保服务说明书_V1.0

20250618-162835.jpg

神州A924 问学大模型一体机维保服务说明书_V1.0_12.png